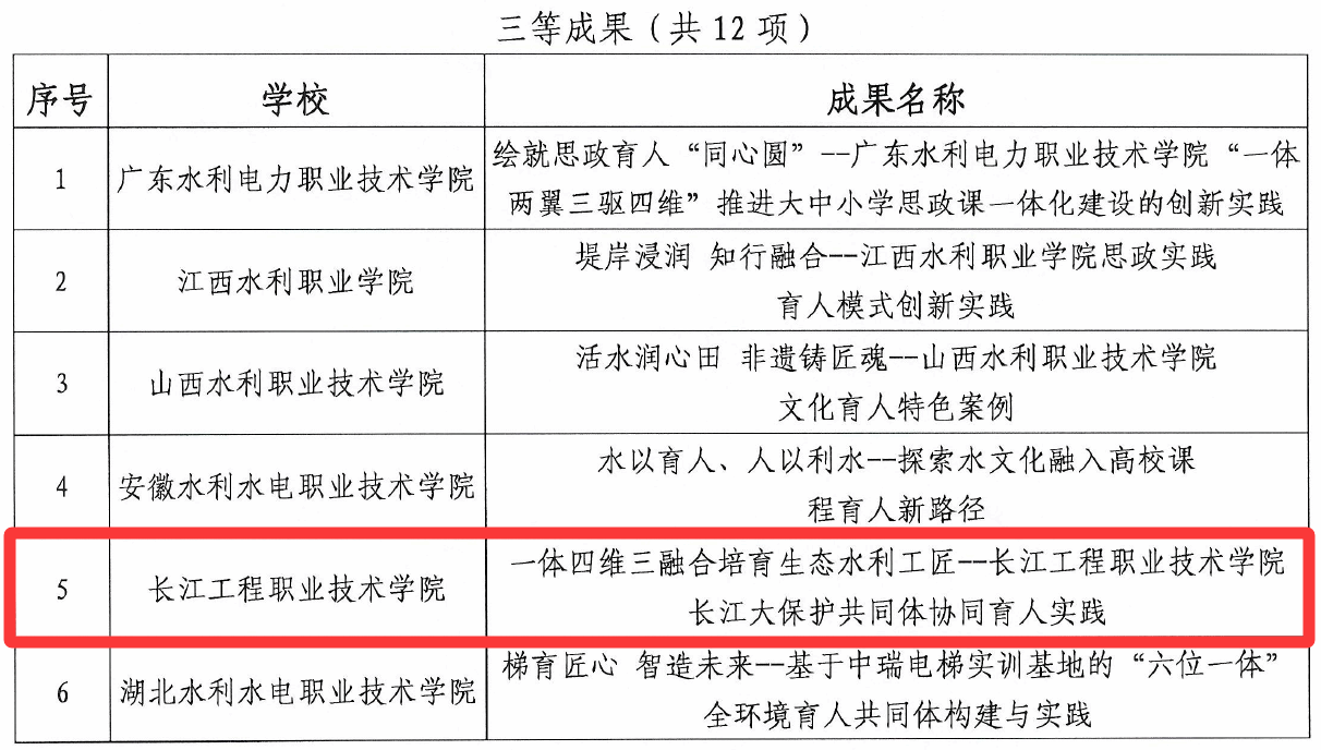
近日,中国水利教育协会相继公布系列重要评选结果,水利水电学院在第四届水利德育教育优秀成果、2025 年水利职业教育 “产教融合” 典型案例及第二批水利职业教育教师教学创新团队验收中表现突出,斩获多项荣誉,...
为提升新生防骗意识,10月10日晚,水利水电学院在长江新城校区学术报告厅组织举办“电信网络诈骗——手法详解与宣防工作”专题讲座,面向全体大一新生开展反诈宣传教育,切实守护学生财产安全与校园稳定。讲座中...
为铸牢中华民族共同体意识,营造“民族一家亲”的和谐氛围,助力少数民族学生成长成才,水利水电学院于10月17日在文化大道校区与长江新城校区分别举办以“青春对话聚共识 民族同心促成长”为主题的2025级少数民族...
10月22日上午,四川金朋工程管理咨询有限责任公司人力资源总监丁黎明、副总监曾伟、技术总监王超、技术副总监杨忠平一行来校交流校企合作事宜,就共建“金朋班”订单班事宜与水利水电学院开展合作洽谈并举行签约...
近日,由智能建造学院学生会主办的、为期一周的运动会预选赛精彩开启。本次预选赛旨在选拔出各项目的优秀选手,为即将到来的校级运动会做好充分准备。预选赛涵盖了多个项目,包括短跑、长跑以及跳远等。在短跑中...